Contoh Kecactan Kayu Dan Faktor
Just to know a little. Jurnal Ilmu dan Teknologi Kayu Tropis 6 2.
Kecacatan kayu Posted by Unknown at 0937.
. Yang termasuk factor fisik antara lain. Suhu dan kelembaban udara panas matahari api udara dan air. Cacat karena kayu tumbuh dalam posisi terpilin.
Contoh nyata saat kayu sering terkena panas maka kayu akan mudah retak dan seterusnya. LAMPIRAN III Faktor Tekuk dan Tegangan Tekuk Ijin Untuk Batang. Kadar kemorosotan bangunan terdiri daripada.
Sebagai bahan alami ada beberapa cacat fisik kayu yang tidak bisa kita hindari tapi bisa dikurangi. Mata kayu kemiringan serat kandungan air dan temperatur. View 354143924-tabel-faktor-tekuk-kayu-pdfpdf from ACCOUNTING MISC at Immanuel Christian University.
Penyenggaraan bertujuan untuk memanjangkan jangka hayat sesebuah bangunan. Kepentingan Amalan Keselamatan di Bengkel Kimpalan dan Fabrikasi Logam di Sekolah Menengah Vokasional Kuala Terengganu Kemaman dan Besut Negeri Terengganu. Sampling method uses purposive sampling.
Using primary and secondary data. Maju Kembali is a company that produces furniture. CONSTRUCTION MATERIAL APPLICATION July 2 time.
Retak ujung dan permukaan end and surface checks Retak ujung dan permukaan serta retak rambut dapat terjadi bila kelembaban udara dalam ruang tidak diperhatikan pada saat oven mulai beroperasi. Sel-sel kayu di sekitar jangkitan dihurai dan diserap. Apa yang dimaksud dengan Cacat alami.
Rajah 24 menunjukkan permukaan kayu dan terlalu tinggi. Rajah 25 Antara contoh kecacatan ini ialah menunjukkan contoh terpiuh melengkung menggeleding kecacatan kayu akibat pecah dan keras kulit. Sebut saja pengaruh suhu kelembapan udara air api dan lain sebagainya.
Faktor-faktor yang mempengaruhi kekuatan kayu diantaranya adalah. Tempat peribadatan istana masjid rumah gadang balai adat kantor sekolah rumah tinggi omo hada. Terdapat 3 jenis cacat pada kayu yakni.
Request PDF On May 17 2019 Rizky Hidayatullah and others published Faktor Tekuk Kolom Kayu Mahoni dan Pinus pada Berbagai Angka Kelangsingan Find. FAKTOR-FAKTOR YANG MEMPENGARUHI TEGANGAN KAYU. Mengenal cacat pada Kayu.
Contoh-contoh faktor endogen adalah seperti baka pemakanan kesihatan ibu pengambilan dadah dan alkohol tabiat merokok faktor Rh darah kesan X-ray emosi ibu umur ibu kehadiran teratogen dan sebagainya. This research aims to find out defects and factors that causes defects in furniture production process at CV. Potensi k egu naan kayu ditetapk a n denga n mempert imbangkan sifat dasar dan.
FAKTOR FAKTOR PENYEBAB KERUSAKAN DAN PELAPUKAN BANGUNAN KAYU A. Yuk sobat cacat apa saja yang ada. Hasil penelitian menunjukk an bahwa kayu jabon merah.
Kerusakan mekanik disebabkan oleh adanya proses kerja dari alam atau kerusakan yang. Post Comments Atom Blog Archive 2012 6 August 4 contoh kegunaan kayu. Yaitu cacat yang disebabkan.
Sobat Kayupedia dikutip dari postingan fp perhutani dijelaskan dan ditampilkan dengan visual macam-macam cacat yang biasa dialami oleh sebatang kayu. Penggunaan kayu tersebut oleh penduduk setempat. Ada beberapa cacat kayu akibat pengeringan kayu secara buatan adalah sebagai berikut P4TK BOE Malang 2020.
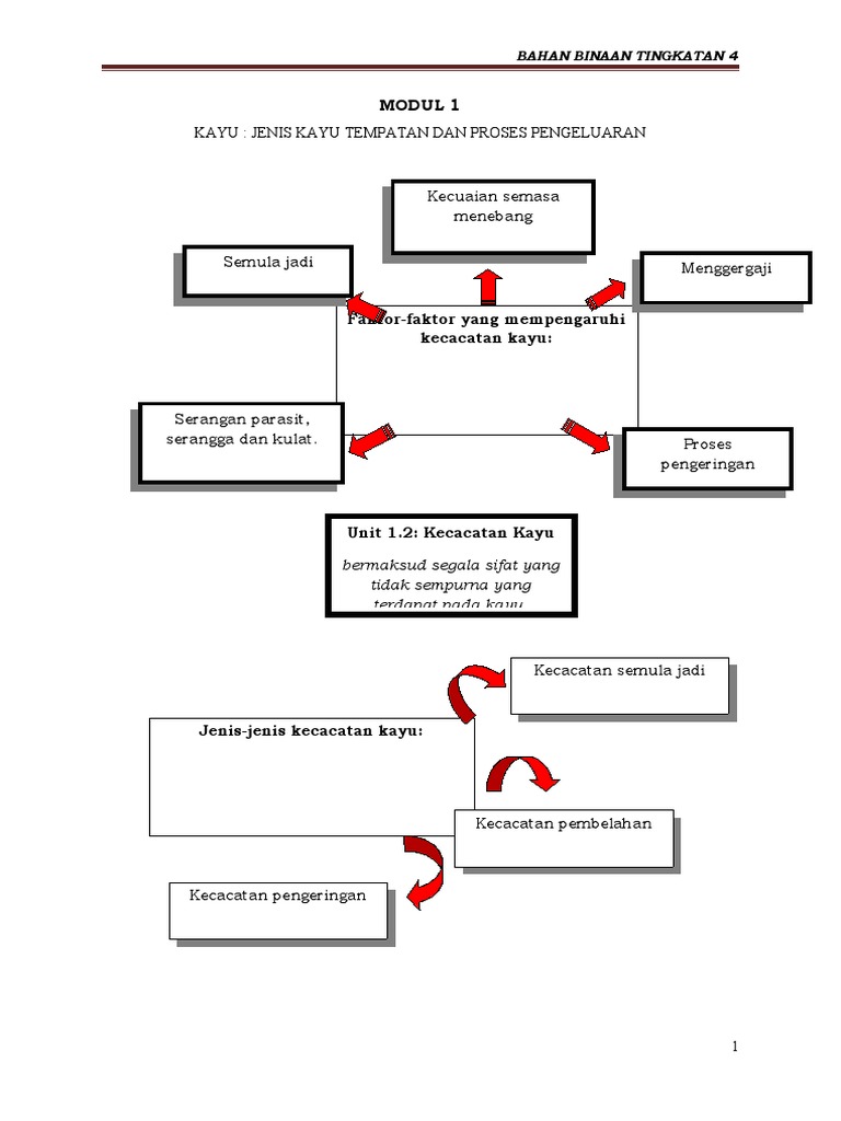
KECACATANand bottom textKAYUPENGENALANKecacatan yang berlaku pada kayu mungkin disebabkan oleh keadaan semula jadi proses menebangmenggergaji dan mengeringkan kayuTindakan parasit serangga dan cendawan juga boleh mnyebabkan kecacatan pada kayu. Sulit dihindari karena cacat tersebut adalah sebagai bagian dari kayu alami terbentuk dan terbuat pada. Cacat ini dapat dilihat dari bentuk log yang terpilinPada umumnya pada waktu tumbuhnya banyak terkena tekanan angin pada satu sisi saja berputar.
Pendahuluan Bangunan benda cagar budaya yang terbuat dari bahan kayu banyak ditemukan di Indonesia dengan berbagai ragam bentuk dan fungsi seperti. Faktor fisik ialah keadaan atau sifat alam yang mampu merusak komponen kayu sehingga umur pakainya menjadi pendek. Kecacatan kayu adalah dipengaruhi oleh faktor semulajadi kecuaian semasa menebang dan semasa proses menggergaji atau membelah serangan serangga lumut dan lembapan.
Semua faktor ini memerankan fungsi yang cukup jelas terhadap penentuan nilai kekuatan dan kekakuan kayu. Memilih kayu sama pentingnya dengan proses produksi baik itu kayu dalam bentuk log atau gergajian. A Dipengaruhi oleh Jenis tanah yang ditumbuhi pokok dan iklim yang dialami di sepanjang pertumbuhannya.
Share to Twitter Share to Facebook Share to Pinterest. Sebagai contoh kayu jenis fast growing spesies mempunyai sifat mekanik yang lebih lemah jika dibandingkan dengan jenis non fast growing spesies karena kondisi set-set kayunya berbeda. Pak Lah Dalam Pendidikan.
Cendawan mereputkan kayu. Mungkin satu faktor yang mempengaruhi kekuatan kayu adalah kepadatan tetapi masih banyak faktor lainnya seperti faktor anatomi. Kayu ini tidak dapat dipakai untuk bahan baku produk yang bermutu tinggi.
Pada saat permukaan kayu mengering. Contoh kecacatan kayu mengakibatkan saiz kayu secara semula jadi. View KKSB2153 Kuliah 04 Kecacatan dan Rawatan Kayuppt from ECE MISC at The National University of Malaysia.
Ii KATA PENGANTAR Puji syukur kehadirat Allah SWT yang telah memberikan rahmat karunia dan hidayah- Nya kepada kita semua sehingga akhirnya makalah yang berjudul Sifat fisik dan mekanik kayu serta cacat-cacat pada kayu ini dapat terselesaikan. Bahan-binaan 11 Bahan-bahan binaan seperti konkrit keluli bata dan kayu adalah bahan-bahan yang biasa ditemui pada sesebuah struktur. Raja Hassan dan Z.
KECACATAN FIZIKAL YANG DIALAMI KAYU. Faktor biologis microorganisme yang menyerang kayu kadar air berat jenis kayu. Cendawan Dikategorikan kepada dua jenis.
Semua yang termasuk faktor fisik itu mempercepat kerusakan kayu bila terjadi penyimpangan. Kuliah 04 Kecacatan Rawatan Kayu KKSB2153 Teknologi Bahan Binaan II Kandungan. Faktor Semulajadi Faktor luaranFaktor mempengaruhi kecacatan kayu 13Faktor semulajadi.
Makalah yang diberi judul Sifat fisik dan mekanik kayu serta cacat-cacat pada kayu ini. This research uses descriptive basic method with case studies as its research implementation. Kerusakan fisik berasal dari pengaruh alam yang merusak kayu sehingga masa pakainya lebih pendek.
Faktor endogen adalah faktor yang mempengaruhi pertumbuhan dan perkembangan dalam diri inidividu atau dikatakan sebagai faktor baka. - Wahyu Dwianto and Marsoem Sri Nugroho 2008 TINJAUAN HASIL-HASIL PENELITIAN FAKTOR-FAKTOR ALAM YANG MEMPENGARUHI SIFAT FISIK DAN MEKANIK KAYU INDONESIA. Menunjukkan contoh kecacatan kayu.



No comments for "Contoh Kecactan Kayu Dan Faktor"
Post a Comment